Points of View 医療情報の利活用がもたらす波及効果
医薬産業政策研究所 主任研究員 渡邉奈都子
医薬産業政策研究所 主任研究員 岡田 法大
要約
- 日本では現在、全国医療情報プラットフォームの構築が検討されており、医療の最適化、健康増進・公衆衛生の向上、イノベーションの促進という3分野に波及効果が期待されると考えられる。
- 実際に、海外では医療情報の一元的な管理や二次利用によって、患者ケアの効率化や公衆衛生の改善、さらには研究開発の進展が報告されている。
- 欧州のEHDSは、日本の構想にも有益な示唆を提供しており、EHDSの影響評価報告書では、その導入が生む長期的な経済的利益が定量的に評価されており、導入コストに対する十分な利益が見込まれている。
- 日本においても、医療情報の利活用による社会的効果や経済的利益を示すことで、全国医療情報プラットフォームへの投資の合理性を明確にし、国民の理解と納得を得ると同時に、多様なステークホルダー間での合意形成を促進することが期待される。
1. はじめに
現代の医療は、情報技術の進展とデータ分析の高度化によって大きな変革が生じている。電子カルテ、ゲノムデータ、臨床試験データ、ウェアラブルデバイスや健康アプリから得られるデータ等、多様な医療情報が日々膨大な量で収集され、医療のあらゆる分野で重要な役割を果たしている。この膨大なデータの効果的な活用は、医療分野全体にわたる革新的な変化だけでなく、広範な社会的波及効果をもたらす可能性を秘めている。
日本においては、高齢化社会の進展に伴い、医療費の増加や医療提供の地域偏在、医療従事者の負担増といった問題が顕在化する中、データを活用した効率的な医療提供や医療の質向上も求められている。こうした複雑で多面的な課題に対処するためには、従来の分散型で個別に管理されるデータの運用では限界があり、より統合されたデータ基盤を通じて、広範な情報を活用することが求められている。その一環として、現在、日本国内では、全国医療情報プラットフォーム1)の構築が検討されている。このような大規模なシステムの導入には、技術的・制度的課題や高額な投資が必要となるため、それらの投資によって社会全体にもたらされる効果や、導入を行わないことによる損失の評価が重要となる。
国外の動きに目を向けると、欧州が進めるEuropean Health Data Space(EHDS)2)の構想が先進的な事例として注目されている。欧州委員会が作成した影響評価報告書3)では、導入に先立ち、EHDSがもたらす社会的および経済的影響が事前に詳細に評価され、経済的効果が金銭的に換算された結果、長期的には初期投資や運用コストを上回ることが示されている。日本においても同様に、全国医療情報プラットフォームの構築に際して、事前の影響評価を行い、導入による経済的利益を試算することは、政策立案者にとって意思決定の根拠となり得る。これにより、初期投資や運用コストに対する支援の妥当性が示されるだけでなく、これらの情報を基に適切な支援策の整備や基盤構築が進むことにより、プラットフォームの導入促進につながると考えられる。また、こうした評価を通じて、多様なステークホルダーが医療情報の利活用に対する理解を深め、より積極的な活用が期待される。
本稿では、EHDSの影響評価報告書の一部を紹介し、日本における全国医療情報プラットフォームの構築に向けた動きを踏まえ、医療分野にとどまらず、より広範なステークホルダーにどのような範囲で、どのような影響を及ぼすかを整理する。これにより、国内における医療情報の利活用に向けた議論を一層促進し、導入に伴う課題やリスクを含めた総合的な分析を進める中で、将来の定量的な分析に向けた土台を整えることを目指す。
2.国内の医療情報共有による波及効果
現在、日本においては大規模な全国医療情報プラットフォームの構築が検討されている4)。
全国医療情報プラットフォームとは、「オンライン資格確認等システムのネットワークを拡充し、レセプト・特定健診等情報に加え、予防接種、電子処方箋情報、自治体検診情報、電子カルテ等の医療(介護を含む)全般にわたる情報について共有・交換できる全国的なプラットフォーム」とされ、医療DX推進の一環として進められる1)。公表されている構想では、他の医療機関等と患者の情報を共有する医療情報基盤を、介護情報基盤や行政・自治体情報基盤とも連携を行うことが想定されており、この基盤で共有される情報を二次利用することも視野に入れられている。これらの構想を実現するためには、初期投資や制度の改革が必要となるが、本項では、それらの妥当性を評価するために整理すべき事項の一部として、全国医療情報プラットフォームが構築され、それらが一次利用に加えて二次利用された際に生じると想定される波及的な影響の範囲を広範な視点で整理する。今回は、これまで学術的に報告されている内容の整理を目的とし、医療機関の間での医療情報の交換(HIE:Health Information Exchange)に関して言及している論文を複数の検索サイト又は各論文の引用・被引用論文を用いて調査した。それらの中から、医療情報の一次利用又は二次利用で生じる利益に関して言及している論文5、6、7、8、9)を抽出した。論文内で、言及されている内容や頻度を基に総合的に整理すると、想定される影響の範囲の大部分は、「医療の最適化」、「健康増進・公衆衛生の向上」、「イノベーションの促進」の3分野に大きく区分されると考えられる。今回の整理に含めた影響の範囲は、医療情報の共有だけで実現可能となるものには限定しておらず、実現のためには、医療情報基盤の構築だけでなく、システムへの投資や各ステークホルダーの協力、個人情報保護等の制度設計等が必要となることには留意が必要となる。関連論文の整理をもとに、全国医療情報プラットフォームの基盤整備と並行して、医療情報の利活用に向けた医療DXへのシステム投資や関連する規制の改革等が進むことを想定した際に生じると考えられる波及効果の広がりを図1として示し、それぞれのステークホルダーが享受すると想定されるメリットを表1にまとめた。
まず、医療の最適化については、主に情報の一次利用による情報を提供した患者自らの治療・診断の適正化と、二次利用による医療技術の発展や個別化医療の発展、費用対効果評価の精緻化によって見込まれる医療費財源の効果的な配分を大きな影響として整理できる。医療機関や介護事業者、医療従事者の視点で考えると、医療記録、介護記録の電子化や情報の管理基盤が形成されることによる事務負担の軽減と、ITインフラの整備による業務効率化、集積した情報の分析による適切な医療・介護サービスの提供が代表的なメリットであると考えられる。さらに、医療情報が他の医療機関等との共有が可能となることに伴い、地域医療における医療資源の効率的な活用や、重複する検査の削減に繋がることが期待される。これらの医療情報の利活用は、医療機関のコスト削減や収益向上に貢献する一助となることが想定され、他の業務改善との相乗効果により継続的に医療が提供される環境の整備に繋がることが期待される。患者の視点で考えても、上記の医療機関や医療従事者に生じるメリットに伴って地域で利用できる医療機関が存続し、最適な医療を継続して受けることが可能となる。また、マイナポータルを経由して、自身の保健・医療情報へのアクセスが可能になることは、自身の健康状態を把握し、健康管理や疾病予防に役立てることや、より迅速に適切な治療へアクセスできることにも繋がると考えられる。医療費の支払者の視点では、医療技術の評価に利用できる情報が増加することで、より精緻な分析が可能となることにより医療サービスの経済的な適正化がより一層進むことが期待される。高齢化に伴う現役世代の社会保障負担の増加が課題となっており、医療費の適切な配分が可能となれば、保険料を負担する国民の負担軽減にも繋がると考えられる。
次に、健康増進・公衆衛生の向上については、集積した情報の分析が、疾患発生の傾向や感染症流行の検知、医薬品や医療機器の有害事象の検知に繋がると考えられる。これは、政策立案者や規制当局等の視点で有効に働くものであり、これらの情報に基づいて、国民の健康増進やリスクに対する啓発や対策を迅速に行うことが可能となる。このような、国家的な対応としては、新型コロナウイルス感染症での感染者数の把握やワクチンの公費負担など、情報に基づいた意思決定が求められたことが記憶に新しい。国の危機管理の側面においても、医療情報を包括的に収集できる仕組みがあることは大きなメリットとなる。
最後に、イノベーションの促進については、大学や民間企業の研究者の視点では、これまで膨大な時間と労力を要して入手していた医療情報へのアクセスが容易になることが最も大きいメリットとなる。患者に由来する情報は、生命科学の研究において非常に重要な役割を果たし、特に医薬品や医療機器の開発では、既存の医薬品や医療機器の治療成績や使用実態を把握することは、新製品の開発や既存製品の改良において非常に重要となる。さらに、昨今の人工知能の実用化に伴い、より大規模な情報を扱い、精度の高い解析結果を導くことが可能となりつつある。これらの情報へのアクセスが容易になることは、より短期間で正確な結論を導くことに繋がり、新しい医薬品や医療機器の早期の市場導入が可能となると考えられる。また、これらの研究に日本人の情報が利用できることによって、より国内での診療現場の実態に即した開発が行われることも国民にとってのメリットに繋がる。疾患レジストリやバイオバンク等の既存の研究用の情報保有者の視点では、自組織が保有する情報と連携できるような基盤や制度の整備を行うことが可能となれば、これまで自組織で全収集する必要があった医療情報の一部を国家的な基盤から利用することが可能となり、自組織が保有する情報の価値向上に繋がり、利用者が増加することが見込まれる。これらの研究開発を目的とした詳細な生体・医療情報を収集する組織の経済状況が安定することにより、さらに多くの情報を収集することが可能となり、イノベーションの観点ではより望ましいサイクルが生じることが期待される。
このように全国医療情報プラットフォームの構築と共に医療DXへのシステム投資、規制の改革が進むことは、医療機関の従事者や患者に直接的な利益をもたらすだけでなく、総合的に多くのステークホルダーを経由し、最終的に全ての国民に大きな利益をもたらすことに繋がると考えられる。
3.具体的事例に見る医療情報の利活用
前項では、全国医療情報プラットフォームがもたらすと考えられる波及効果を、医療の最適化、健康増進・公衆衛生の向上、イノベーションの促進という3分野に分類して整理した。これらの効果は、日本社会において幅広い恩恵をもたらすことが期待されるが、現段階では国内における実例が限られているため、具体的な波及効果を示す事例を海外に求めて整理した。本章では、海外事例から、それぞれの分野で医療情報の利活用がどのような成果をもたらしたかを紹介し、日本においても同様の効果が期待できる可能性を考察する。
① 医療の最適化
医療情報の活用による医療の最適化は、特に医療機関や医療従事者にとって大きなメリットをもたらす。イタリアの大学で行われた、電子カルテが医療の質に与える影響に関して言及している英語論文のシステマティックレビューおよびメタアナリシスによると、電子カルテの導入等のICT化がもたらす影響の一端として、医療従事者の文書作成時間が平均で22.4%削減され、ガイドラインの遵守率が向上するとともに、投薬エラーや有害事象の減少が報告されている10)。加えて、電子化された情報の地域連携システムの導入により、米国のマサチューセッツ州の医療機関では、入院期間が10.2%削減したという報告もある11)。米国のサウスカロライナ州では、地域連携システムを導入する医療機関は増加しており、82%の医療機関が実際に運用している12)。一方で、患者の死亡率や罹患率などの患者の予後に対する直接的な効果については、明確な改善が見られないとする報告もある13)。これは、HIEの使用が臨床現場でどのように影響を与えたかを直接測定した研究が少なく、因果関係の評価が難しいこと、また、転帰が多様で一貫した結論を引き出すことが難しいためとされている。この報告で言及した研究の一つでは、単一ベンダーのEHRプラットフォーム間で医療情報が交換された場合に再入院率の有意な減少が見られた一方、異なるプラットフォーム間での連携では有意な減少が見られなかったことが報告されている。このような事例は一例に過ぎないが、HIEの影響はその導入形態や使用環境に左右される可能性が示唆されており、今後、本邦においてこれらの医療情報の連携基盤を医療機関へ積極的に導入するためには、患者の予後に悪影響を与えることなく、医療機関や医療従事者の業務改善や医療の質の向上に資するため、具体的な条件や導入方法について、より精緻な論拠を明らかにしていくことが求められる。
② 健康増進・公衆衛生の向上
医療情報の活用は、国全体の健康増進や公衆衛生の向上にも寄与する。COVID-19ワクチンの導入において、イスラエルでは、20年前から整備されたデジタルヘルスインフラと単一IDによる統一的なデータ管理が有効活用された。これにより、接種の優先順位付けやワクチン投与量、接種者数のデータ収集が継続的に行われ、世界で最も早く人口の過半数にワクチンを接種した国となった。また、イスラエル最大の保健機構Clalitは、ワクチン接種の有効性を評価するため、接種者と未接種者それぞれ60万人を対象に大規模な研究を実施し、豊富な医療情報を活用することで、世界に先駆けてエビデンスに基づく研究成果を得た14)。同様に、イギリスでは、NHSが主導するワクチン接種プログラムが全国的に展開された。NHS Digitalは、EHRや保健データを統合するシステムを活用し、ワクチン接種の進捗状況や有効性、安全性を継続的に監視した。このシステムにより、接種対象者の管理とデータ収集が自動化され、イギリス全土でのワクチン接種が迅速かつ効果的に進められた。さらにNHSのデータを用いた研究では、COVID-19による死亡に関連するリスク要因を特定するための重要な知見を提供した15)。これらの事例は、国家単位で統一された基盤を用い、大規模に情報を収集することが、国家の公衆衛生政策の効果を最大化し、国民全体の健康を守る上でいかに重要であるかを示している。
③ イノベーションの促進
医療情報の利活用は、医薬品や医療機器の開発においても大きな革新をもたらす。特に、リアルワールドデータ(RWD)およびそこから得られるリアルワールドエビデンス(RWE)は重要な役割を果たしている。米国や欧州では、RWDの活用を促す法律やガイダンスが整備され、国家レベルでその活用が支援されている。欧州医薬品庁(EMA)の調査によると、2018年および2019年に提出された新しい販売承認申請の約40%、適応症の拡大の約20%にRWEが含まれており、主に製品の安全性や有効性を支持するデータとして活用されている16)。さらに、RWEを臨床開発計画に活用することで、試験の規模を最適化し、コスト削減にもつながっている。例えば、最近の研究では、RWEを用いることで、多発性硬化症の臨床試験において第Ⅲ相試験の患者数を40%以上削減し、試験期間を6か月以上短縮することができたと報告されている17)。また、別の研究では、非小細胞肺癌の臨床試験において、RWEとAIを組み合わせたアプローチによって試験の適格基準の再評価が試みられた18)。この研究では、61,094人のEHRのデータを用いて、過去に実施された臨床試験を模倣し、試験の適格基準の設定と試験結果の関係性に関してシミュレーションが実施された。その結果、試験結果に大きな影響を与えることなく、臨床試験の適格基準を緩和できる可能性が示唆され、結果として従来の基準で対象となっていた患者集団の約2倍の患者集団が試験に参加できる可能性があったと結論付けられている。より多くの医薬品や医療機器の開発にRWEを活用するためには、情報の拡充が不可欠である。そのためには多様な情報の連携が重要であり、国家単位で統一された基盤を構築することで情報の互換性も高まり、情報利用の価値はさらに向上する。現段階では、全国医療情報プラットフォームは公的な情報共有の枠組みを中心として検討されているが、全国医療情報プラットフォームの全体像(イメージ)では、「民間のヘルスケアサービス等」の民間の情報も連携する可能性が示唆されている。今後、民間データとの連携も進むことで、さらに幅広い情報の利活用が期待される。
これらの海外事例は、医療情報の利活用が医療の最適化、健康増進・公衆衛生の向上、イノベーションの促進にどれほど貢献できるかを示している。しかし、日本においては、海外の事例で見られるような広範なデータ連携や二次利用の枠組みがまだ整備されていない。今後、日本でも全国医療情報プラットフォームを基にしたデータ連携の強化が進むことで、海外の先進事例に倣った医療DXの推進が期待されるが、そのためにはより柔軟なデータ収集と利活用の仕組みを構築することが重要である。
4.EHDS影響評価報告書に見る経済分析
これまで取り上げた海外事例が示すように、医療情報の利活用は医療の最適化や公衆衛生、さらにはイノベーションの促進において大きな効果をもたらしている。これらの効果を客観的に評価し、政策立案に役立てるためには、定量的な分析が不可欠である。特に、経済的側面から医療情報の利活用がどのような利益をもたらすかを評価することは、導入コストとのバランスを理解し、プラットフォーム導入を支える意思決定において重要な指針となる。
ヨーロッパにおいて、EHDSは、医療データのアクセス性、相互運用性、再利用を強化するための重要な取り組みとして推進されており、その構想は、日本にも多くの示唆を与えている。EHDSの目的は、EU加盟国ごとに管理されている医療データを統合し、個人が自分の健康データを管理できるようにする一方で、研究者、イノベーター19)、政策立案者、規制当局等がこのデータに安全かつ効率的にアクセスできるようにするための基盤を整備することである。
EHDSの影響評価報告書は、EHDSの立法法案に付随する形で公表され、その導入によって期待される社会的・経済的影響を包括的に評価するための基盤を提供している。報告書では、利益とコストを慎重に比較し、政策として適切なバランスが取られていることが示されており、このアプローチは日本における基盤整備においても非常に参考になる。
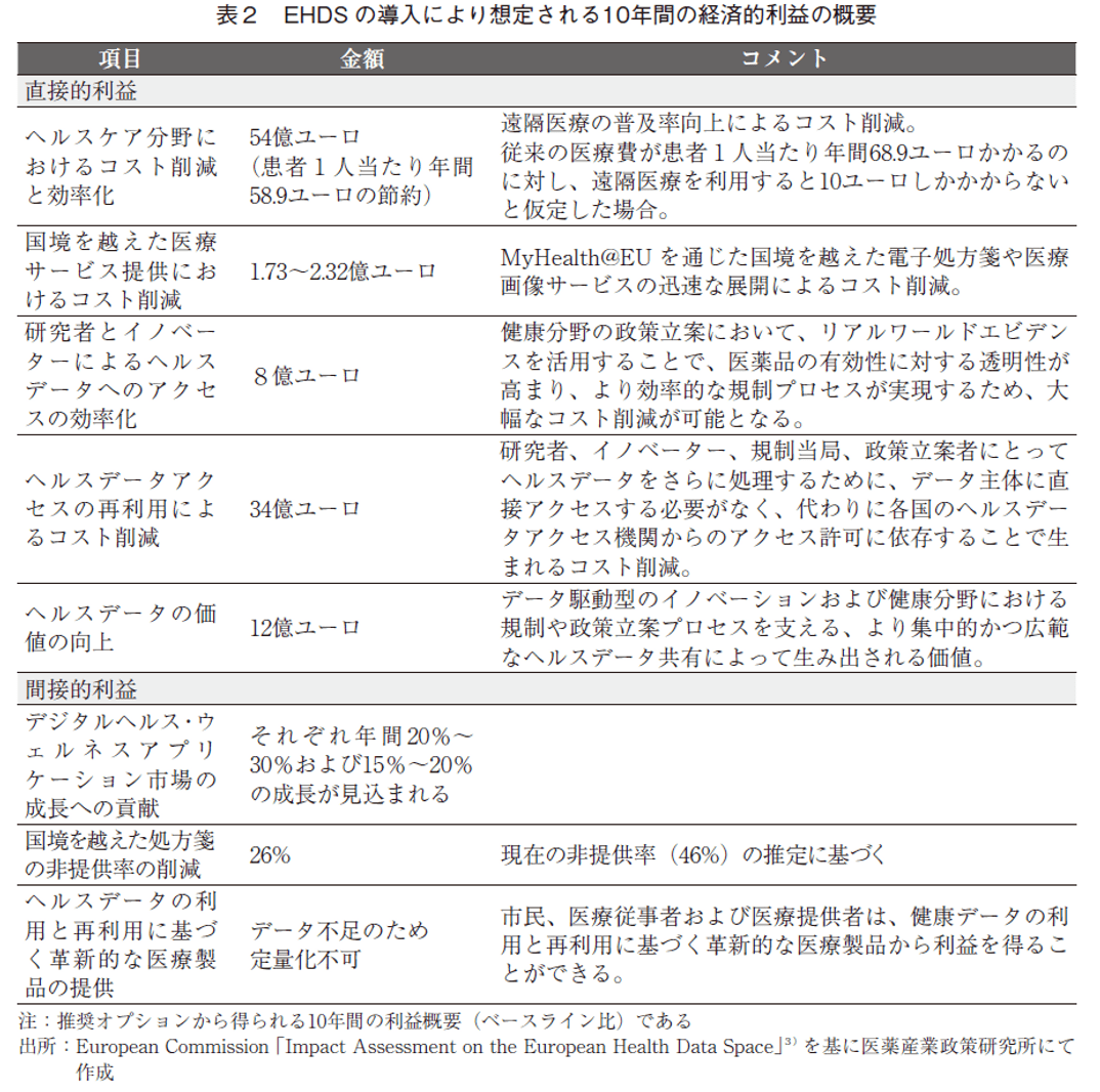
報告書では、EHDSの導入により想定される10年間の利益の概要が示されており(表2)、その試算では導入後10年間で110億ユーロを超える経済的利益がもたらされると予測されている。
中でも、最も大きな経済的利益がもたらされる項目は、「ヘルスケア分野におけるコスト削減と効率化」であり、特に遠隔医療の導入が大きく寄与することが示されている。従来の対面診療に比べて、遠隔医療は患者と医療提供者の双方にとって時間と費用を大幅に削減できる可能性があり、これが医療全体の効率向上に大きく貢献している。この効率化による10年間のコスト削減効果は、総額54億ユーロに達すると見込まれている。この効果は、患者の移動コストの削減や診療時間の短縮、そして患者管理の効率化に起因するものである。
さらに、「ヘルスデータアクセスの再利用によるコスト削減」も、大きな経済的利益をもたらすと試算されている。EHDSの導入により、必要な医療情報へのアクセスが迅速かつ容易になると同時に、アクセスコストが大幅に削減される。これは、データ利用者が各データ主体に直接アクセスして同意を得る必要がなくなり、代わりに各国のヘルスデータアクセス機関を通じて情報にアクセスすることで実現されるものである。これにより、アクセスプロセスが効率化され、データ利用者の負担が軽減されることが期待されている。この取り組みにより、10年間で34億ユーロ規模のコスト削減効果が見込まれており、研究者、イノベーター、規制当局、政策立案者などのデータ利用者に利益をもたらすことが期待されている。
また、RWEの活用による経済的利益も大きく評価されている。RWEの利用により、医薬品の効果や安全性に関するデータがより正確に把握され、これが医薬品の価格再交渉や規制プロセスの効率化に寄与している。この効果により、約8億ユーロの経済的利益が予測されており、その中には、がんや糖尿病、心血管疾患、呼吸器疾患といった主要な疾患領域における薬剤費用の価格再交渉によるコスト削減も含まれている。
EHDSの影響評価報告書は、適切に整備された医療情報フレームワークが、医療提供の効率化に寄与するだけでなく、イノベーションを促進し、医療の質的な向上を通じた経済の発展に寄与するための重要な基盤であることを示している。特に、報告書で示された経済的利益の各項目の試算は、医療情報の利活用による利点を金銭的価値に変換し、導入コストの合理性を示すものであり、EHDSによる医療情報活用の影響を具体的に示している。このような試算は、日本における全国医療情報プラットフォームの構築においても非常に参考となり、今後、日本においても経済的影響を定量的に評価し、その利活用の効果を具体的に示すことの重要性を示唆しており、導入に向けた意思決定を支えるための指標となると考えられる。
5.まとめ・考察
本稿では、日本における全国医療情報プラットフォームの構築を視野に入れ、医療情報の利活用がもたらす広範な波及効果を整理した。その結果、日本における全国医療情報プラットフォームの構想に基づく医療情報の共有や連携の利活用は、医療の最適化、健康増進・公衆衛生の向上、そしてイノベーションの促進という3つの分野に分類された。実際に、欧州や米国では、医療情報の一元的な管理や二次利用により、患者ケアの効率化や公衆衛生上のリスク対応の強化、さらには研究開発の促進につながる事例の効果が試算されており、これらの事例は日本における取り組みにも応用できるだろう。
全国医療情報プラットフォームの導入には、大きな期待が寄せられているものの、その実現には技術的・制度的課題、そして高額な投資が伴う。これらの課題を克服し、長期的な成功を確保するためには、導入前に影響評価を実施し、その経済的効果を試算することが一助となる。EHDSでは、医療情報の利活用による経済的利益が定量化され、国家単位さらには、国を跨いだデータ基盤を整備することが多面的な利益をもたらす可能性が示されている。EHDSの影響評価報告書にあるように、医療情報の利活用による経済的利益を定量的に評価することは、導入コストと効果のバランスを適切にとる上で不可欠である。日本においても同様の影響評価を実施し、経済的利益を具体的に示すことで、政策立案者の意思決定を支援し、全国医療情報プラットフォームの円滑な導入と効果的な運用を推進することが期待される。
さらに、日本独自の経済環境や医療制度に適合した経済分析も重要である。データ基盤の整備だけでなく、医療DXの推進に向けた投資や規制の改革が不可欠であり、これらの総合的な取り組みが医療情報の利活用を最大化する鍵となる。こうした施策を進めることで、社会全体の医療サービスの質の向上と国民の健康増進が実現されることを強く期待したい。最後に、多様なステークホルダーが一丸となって協力し、全国医療情報プラットフォームの構築とその効果的な活用に向けた議論を深め、さらに具体的な取り組みを推進することが重要である。本稿が、その取り組みに向けた一助となることを期待する。
-
1)
-
2)
-
3)
-
4)
-
5)Batko K, l zak A. The use of Big Data Analytics in healthcare. J Big Data. 2022;9(1):3.
-
6)Liang H, Mengqi L, Ruixue W, et al. Big data in health care:Applications and challenges. Data and information management, 2018, 2.3:175-197.
-
7)Safran C, Bloomrosen M, Hammond WE, et al. Toward a national framework for the secondary use of health data:an American Medical Informatics Association White Paper. J Am Med Inform Assoc. 2007;14(1):1-9.
-
8)Martin-Sanchez FJ, Aguiar-Pulido V, Lopez-Campos GH, Peek N, Sacchi L. Secondary Use and Analysis of Big Data Collected for Patient Care. Yearb Med Inform . 2017;26(1):28-37.
-
9)Dimitrov DV. Medical Internet of Things and Big Data in Healthcare. Healthc Inform Res . 2016;22(3):156-163.
-
10)Campanella P, Lovato E, Marone C, et al. The impact of electronic health records on healthcare quality:a systematic review and meta-analysis. Eur J Public Health . 2016;26(1):60-64.
-
11)Ayer T, Ayvaci MUS, Karaca Z, Vlachy J. The impact of health information exchanges on emergency department length of stay. Production and operations management . 2019;28(3), 740-758.
-
12)Li Z, Merrell MA, Eberth JM, Wu D, Hung P. Successes and Barriers of Health Information Exchange Participation Across Hospitals in South Carolina From 2014 to 2020:Longitudinal Observational Study. JMIR Med Inform . 2023;11:e40959.
-
13)Dupont S, Nemeth J, Turbow S. Effects of Health Information Exchanges in the Adult Inpatient Setting:a Systematic Review. J Gen Intern Med . 2023;38(4):1046-1053.
-
14)Dagan N, Barda N, Kepten E, et al. BNT162b2 mRNA Covid-19 Vaccine in a Nationwide Mass Vaccination Setting. N Engl J Med . 2021;384(15):1412-1423.
-
15)Williamson E, Walker AJ, Bhaskaran K, et al. OpenSAFELY:factors associated with COVID-19-related hospital death in the linked electronic health records of 17 million adult NHS patients. MedRxiv , 2020, 2020.05.06.20092999.
-
16)Flynn R, Plueschke K, Quinten C, et al. Marketing Authorization Applications Made to the European Medicines Agency in 2018-2019:What was the Contribution of Real-World Evidence?. Clin Pharmacol Ther . 2022;111(1):90-97.
-
17)Martina R, Jenkins D, Bujkiewicz S, Dequen P, Abrams K;GetReal Workpackage 1. The inclusion of real world evidence in clinical development planning. Trials . 2018;19(1):468.
-
18)Liu R, Rizzo S, Whipple S, et al. Evaluating eligibility criteria of oncology trials using real-world data and AI. Nature . 2021;592(7855):629-633.
-
19)本稿におけるイノベーターとは、デジタルヘルス、医療機器、製薬分野において新たな技術や製品を開発・導入する者を指す。
